英国上市公司365第二、三课堂项目管理办法 (试行)
第一章 总则
第一条 为贯彻落实《英国上市公司365第二、三课堂建设实施办法(试行)》(西交校[2017]10号)要求,进一步加强对第二、三课堂工作的指导,提高我校第二、三课堂项目质量,切实保证第二、三课堂对大学生全面发展的促进作用,特制定本办法。
第二条 为实现第二、三课堂项目管理的便捷化、人性化、智能化,要求全部项目于第二、三课堂信息管理系统进行全程记录。项目管理过程如图 1 所示:
第三条 为提高第二、三课堂科学性、准确性,同时正确引导学生选择适应自身需求的项目,开课方应突出项目特点,找准项目定位,正确申报项目类别,七大类项目参考见表 1 所示。

第四条 本办法适用于我校第二、三课堂的开课方,包括各机关单位、学院、学生组织等。按要求开设的第二、三课堂项目,才能通过校级审核,项目参与者才能获得对应的学时。
第二章 校级项目
第五条 本办法中的校级项目指主要面向全校大学生开设,重在提升学生基本综合素质,每学期/学年定期举办,并已经初步形成品牌效应的项目。校级项目提交申请时对应项目类别为校级。
第六条 校级项目作为第二、三课堂的精品项目及模范项目,为切实保证活动质量,将被纳入项目评估体系,采用滚动评选制。评估内容主要包括两方面: 一是信息管理流程考核;二是活动质量考核,分为线上学生评价及线下活动现场考核。要求各校级活动除按要求于第二、三课堂信息管理系统对项目进行全程记录外,举办前至少提前10天(每天18:00-19:00)按要求填写并提交附件1《预算申请表》、附件2《活动策划》至校团委大学生素质拓展中心;活动过程中配合大学生第二、三课堂运营中心成员的现场考核;活动结束后7天内提交附件3《活动总结表》以及相关报账材料至校团委大学生素质拓展中心,并发送活动新闻(包含文字、现场照片以及活动海报)至swjtudektxmb@126.com。
第三章 院级项目
第七条 本办法中的院级项目指主要面向本院学生,结合学院专业特点开展特色活动,重在提升学生专业实践能力或提高专业学生的综合能力的项目。鼓励院级项目系列化、品牌化、持续化、精品化发展。院级项目提交申请时对应项目类别为院级。
第八条 院级项目作为第二、三课堂的特色活动,要求各单位于每学期初统一提交本学期院级项目开课名单,校团委将对项目内容、项目价值、项目学时及项目容量等进行审核,对于不符合要求的活动不予通过或给出调整建议,符合要求的活动方可在本学期正常开设。
第九条 院级项目按开课单位对其信息管理流程进行考核,即开课方是否严格依照本办法第二条进行项目管理。考核结果将作为各单位下学期项目申报的参考依据,对于考核不达标的单位,将限制其开课数量及学时供给。
第四章 一般项目
第十条 一般项目主要面向主要面向团支部、社团少数群体学生开设,重在提升团支部和学生组织活力,体现学生组织特色。如各类团干培训、团支部实践活动、社团内部活动等。一般项目提交申请时对应项目类别为一般,项目开设参考表 2 所示。
第五章 学时要求
第十一条 学时设置原则为1学时对应1个小时的项目,以0.5学时为单位设置,具体要求见表 3 所示。
第十二条 为保证第二、三课堂项目质量,规范第二、三课堂学时供给,要求项目组织方正确评估项目容量,开课容量不能超过实际参与人数的20%,否则将影响项目考评及单位考评成绩。现依据项目级别对开课容量作出以下建议:
第十三条 为切实保证学时的科学化、精确化设置,现对选课用户进行细分:
第十四条 为规范化我校第二、三课堂工作,现对项目开设方式作如下区分及要求:
1、项目开设一次或多次的讲座类或活动类项目,多次项目的内容及参与者并无关联性的项目。对于此类活动,要求每次项目单独开设,单次项目学时设置为 1-3 学时,具体开设方式如表 6 所示:
2、项目开设多次且每次项目的内容及参赛者有较强关联性的竞赛类或活动类项目,要求开设项目时不区分初赛、复赛及决赛等,只开设一个项目,学时设置建议为1-6学时,不同类型的参赛者获得学时可以用户类别区分,如表7:
第六章 成绩认定
第十五条 为了更好的评价学生参加第二、三课堂情况,同时考虑到第二、三课堂项目形式的多样性,现按照不同项目类别给予不同的考核评价模型,具体如表 8 所示:
第七章 附则
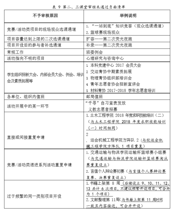
第十六条 为了切实保证第二、三课堂项目质量,对于与第二、三课堂七大类开课要求不符(包括思想引导、项目内容、项目受众、项目意义与价值)的项目,不列入第二、三课堂项目,校团委在项目审核时将不予通过,各单位开课时可参照如下不予通过审核负面清单:
第十七条 本办法自发布之日起实施,最终解释权归校团